
研究示意图
近期,blh漫画 李想教授课题组在期刊Environmental Science & Technology发表题为“Advancing Breathomics through Accurate Discrimination of Endogenous from Exogenous Volatiles in Breath”的研究论文。文章创新性地提出一种精确区分外源和内源挥发性有机化合物(VOCs)的方法,显著增强呼吸组学在暴露评估和精准医疗中的应用潜力,为全面环境健康和无创癌症早期筛查提供新思路。
呼吸组学(Breathomics)是近年来兴起的一项跨学科研究领域,因其非侵入性特点被广泛视为疾病诊断和健康监测的未来方向。然而,尽管在人类呼气中已检测出超过1000种VOCs,因无法区分外源性与内源性VOCs,呼吸组学在环境暴露评估和癌症早筛方面的发展受到严重限制。外源性VOCs通过呼吸进入肺部后,可穿越血液-空气界面并进入循环系统,从而在比较研究中可能被错误归类为内源性标志物,影响暴露或疾病标志物的准确识别。

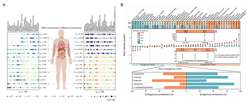
图1. (A) 呼气VOCs在人体主要组织分布模式;(B) 呼气VOCs内外源清单。
课题组采用先进预浓缩采样技术,收集了271份呼气样本和101份环境空气样本,并利用GC×GC-TOF MS/FID技术进行非靶向分析。研究团队基于血-气分配系数开发生理腔室动力学模型,能够精确计算VOCs在人体内主要组织中的分布,首次建立了全面的外源性与内源性VOCs目录(图1),清晰呈现了人体与环境交互的机制,为其在环境健康和疾病诊断研究中的潜在应用提供新的理论支持。
研究结果表明,长期暴露于VOCs可能使人体成为污染物的二次“释放源”(图2)。这一现象源于外源性VOCs在体内发生“汇-源转化”,不仅显著增加内暴露风险,还可能导致污染物在体内循环释放,从而对人体健康造成持续性威胁。研究团队率先从呼气分析的视角,揭示了脂肪组织对污染物的稀释效应,以及在高暴露条件下脂肪限制污染物释放的机制。这一发现为深入理解污染物在人体内的动态转化提供了全新理念。更为重要的是,通过精准识别内源性VOCs,研究团队将胃癌和结直肠癌等疾病的诊断准确率提高了15%-25%,为推动呼吸组学在暴露评估与精准医疗领域的应用做出了重要贡献。

图2. (A) 外源性VOCs的吸入率和脂肪生物利用率;(B) 外暴露非致癌风险;(C) 内暴露非致癌风险;(D) 内外暴露致癌风险;(E) VOCs在人体中的源汇关系;(F) 胃肠道患者和健康对照者的统计信息;(G-H)胃癌、结直肠癌诊断模型。
该论文的第一作者为blh漫画 直博生岑郑楠和黄玥润,相关研究成果获得国家发明专利。合作单位包括新华医院、上海市肺科医院等多家机构。该研究得到了国家自然科学基金、安捷伦ACT-UR及blh漫画 AI4S等项目的大力支持。基于此技术,博士生纪涌彦等在胃癌、炎症性肠病及小儿脑肿瘤等疾病的呼气诊断研究中取得重要进展,并在《Cancer Letters》、《Theranostics》等国际期刊上发表系列应用成果。
论文信息:
Cen, Z. N.; Huang, Y. R.; Li, S. Z. W.; Dong, S. S.; Wang, W. S.; Li, X. Advancing Breathomics through Accurate Discrimination of Endogenous from Exogenous Volatiles in Breath. Environ Sci Technol2024, 58 (42), 18541-18553
Chen, J.; Ji, Y. Y.; Liu, Y. Q.; Cen, Z. N.; Chen, Y. W.; Zhang, Y. X.; Li, X. W.; Li, X. Exhaled Volatolomics Profiling Facilitates Personalized Screening for Gastric Cancer. Cancer Letters2024, 590, 216881
Liu, Y. Q.; Ji, Y. Y.; Chen, J.; Zhang, Y. X.; Li, X. W.; Li, X. Pioneering Noninvasive Colorectal Cancer Detection with an AI-enhanced Breath Volatilomics Platform. Theranostics2024, 14 (11), 4240-4255
发明专利:
李想,陈健,岑郑楠,陆冰清,呼出气中挥发性有机化合物的采集与检测系统和方法,ZL 202210773143.0
供稿:李想课题组
编辑:潘翔宇
审核:张立武