阻燃剂在保障消费品消防安全上至关重要,但传统卤化阻燃剂,像多溴联苯醚,毒性和持久性强,严重威胁人类健康与环境,正逐步被淘汰。有机磷阻燃剂(OPFRs)因毒性较低、环境持久性弱,成为备受瞩目的替代品。然而,OPFRs的毒性成分不可忽视。它们会通过多种途径进入环境,持续接触可能损害神经系统、内分泌系统等。并且,传统研发OPFRs的实验方法既耗费时间又消耗资源,从阻燃性测试到毒性验证,流程繁琐、周期长。为寻求新的安全有效有机磷阻燃剂,亟需建立高效的开发方法实现有机磷阻燃剂的阻燃和安全系统评估。
近期,在国家自然科学基金面上项目、科技部重点研发项目、中科院先导项目等资助下,blh漫画 环境系环境健康教研组方明亮教授以“Artificial Intelligence for the Discovery of Safe and Effective Flame Retardants”为题,在Environmental science & technology上发表了一篇研究长文(Article)。
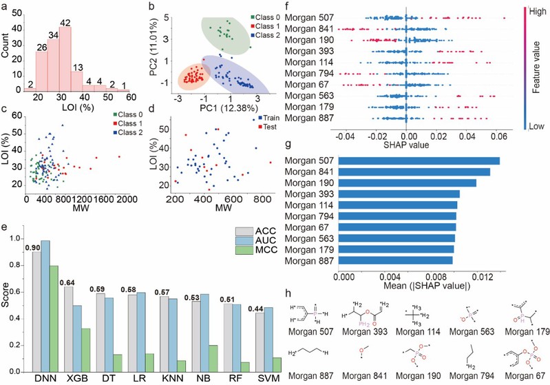
基于人工智能的有机磷阻燃剂筛选方法:研究团队首先收集整理了大量关于有机磷阻燃剂(OPFRs)阻燃性的文献数据,构建了包含128种OPFRs极限氧指数(LOI)值等信息的数据集,并定义了用于后续建模分析的关键参数和指标。研究中发现,不同算法构建的模型在预测OPFRs阻燃性上表现各异,其中深度神经网络(DNN)模型表现突出。通过模型解析,确定了摩根507(P=N连接苯环)和114(季碳)等对阻燃性有重要影响的子结构。结合这些关键子结构信息,从ZINC数据库中筛选出可能具有高阻燃性的化合物。同时,团队构建评分系统,综合考虑吸收性、降解性和毒性等因素,对筛选出的化合物进行打分排序。该评分系统结合多种预测软件,从多个维度评估化合物特性,优化了筛选准确性。此外,对筛选出的化合物进行实验验证。如通过自行设计的阻燃性测试方法、降解实验以及细胞毒性和斑马鱼胚胎毒性实验,对候选化合物进行全面评估,确保筛选出的OPFRs兼具高阻燃性和安全性。

阻燃预测模型的开发: 在数据整理与分析阶段,利用 K-means 聚类和 PCA 处理数据,将 LOI数据集分 3 类,以LOI区间最大的数据集训练模型,其余数据作验证集。模型构建与评估时,基于 LOI 中位数构建平衡数据集,运用机器学习构建模型,结果显示 DNN 模型表现最佳,XGB 模型次之,其他低准确率模型被排除。模型解读方面,通过 SHAP 方法发现,DNN 和 XGB 模型都表明摩根507(P=N连接苯环)和114(季碳)对增强阻燃性意义重大,DNN 模型还因调整子结构权重提升了预测准确率。

有机磷阻燃剂的筛选:首先从ZINC数据库获取883,897,289种化合物,经过筛选,保留含磷且分子量低于1000的化合物,并排除LOI数据集中的化合物以及56种市售阻燃剂,得到92,180种化合物。研究团队构建的打分系统从四个维度评估有机磷阻燃剂(OPFRs)候选化合物。阻燃性分数(S1)计算时,考虑到深度神经网络(DNN)模型预测准确率更高,赋予其较高权重,结合DNN和极端梯度提升(XGB)模型预测结果得出。吸收性分数(S2)借助ADMETlab 3.0预测生物富集因子等数据,按规则打分后取均值。降解性分数(S3)依据化合物在特定条件下羟基自由基半衰期来确定,大于2天为0分,小于0.075天是0.5分,0.075 - 2天则为1分。毒性分数(S4)通过T.E.S.T等工具预测相关毒性数据后计算。最后将这四项分数取平均值得到总分数,用于筛选性能更优的OPFRs。最终,确定了6种的候选化合物。

筛选的候选OPFR的实验验证: 研究团队对筛选出的6种新的有机磷阻燃剂(OPFRs)和6种已商用阻燃剂进行实验验证。在阻燃性测试方面,针对12种化合物,开发了通过计数聚酯线燃烧次数的阻燃测试新方法,结果显示新阻燃剂Z1和Z2在阻燃测试中表现突出,具有优良的阻燃效果。在降解性测试中,考察化合物在紫外线和臭氧条件下的降解半衰期,发现Z1和Z2的降解半衰期分别为2.5小时和15小时,而商用阻燃剂C3虽阻燃性好,但降解半衰期达89小时,易造成环境污染。细胞毒性测试表明,Z2的IC50为335.4 μM,毒性相对较低,同时。斑马鱼胚胎毒性实验显示,Z2在各项测试中表现良好,具有有成为新型商业OPFR的潜力。

总结:过去,在阻燃剂领域,人们的关注重点主要集中在传统卤化阻燃剂的危害以及有机磷阻燃剂(OPFRs)作为替代品的潜力上,却忽视了对OPFRs深入研究的紧迫性。由于OPFRs化学结构多样,其不同结构所表现出的阻燃性能、毒性、降解性等差异极大。本研究首次提出了一种可解释的人工智能辅助产品设计(AIPD)方法框架,能够高效筛选新型、安全且有效的OPFRs,并深入探究其多种特性。从 ZINC 数据库筛选出候选化合物,通过综合评分系统考量吸收、毒性和持久性等因素进行排序。经实验验证,化合物 Z2 表现出高阻燃性、易降解和低毒性的特点,有成为新型商业 OPFR 的潜力。
论文链接: //pubs.acs.org/doi/10.1021/acs.est.4c14787
blh漫画 环境系方明亮教授论文的通讯作者。论文第一作者陈枭嘉、年敏现为blh漫画 环境系博士后。
供稿:方明亮教授团队
审核:张立武